jnbh-munkatarsak
jnbh-munkatarsak
MUNKATÁRSAK
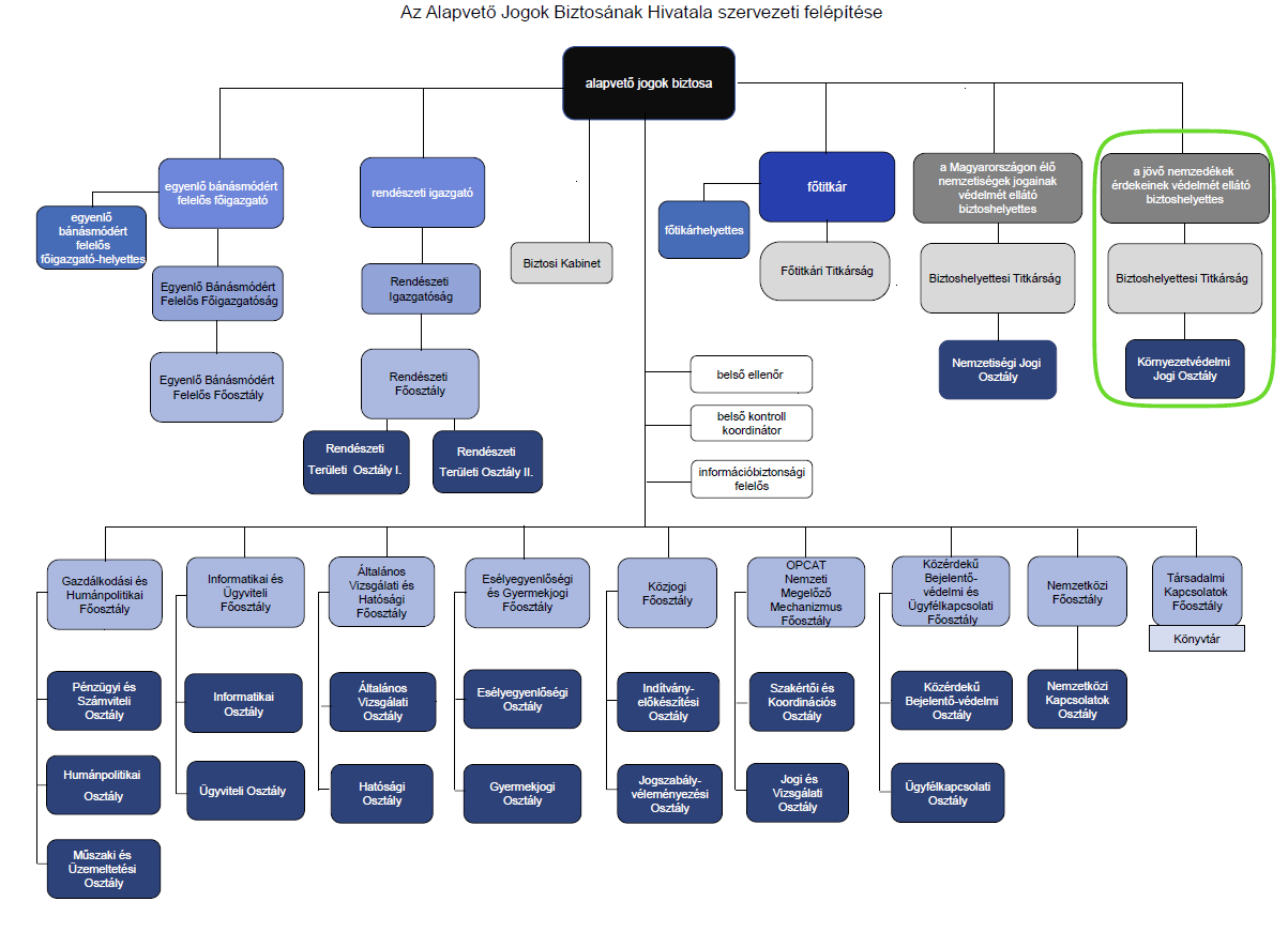
A Jövő Nemzedékek Szószólójának munkáját szakmai titkársága segíti, melybe a 2020-as év során betagozódott, annak szerves részévé vált a korábban a szószóló szakmai irányítása alatt álló, ugyanakkor más szervezeti egység részeként működő környezetvédelmi jogi osztály. Noha mindig is erős együttműködés volt az alapvetően inkább vizsgálatokban részt vevő kollégák és a hangsúlyosabban az egyéb szószólói eszközök kidolgozásáért felelős munkatársak között, a teljes integráció sokban elősegíti, hogy a szinergiákat hasznosítva, egymás szaktudására támaszkodva, még hatékonyabban végezhesse munkáját a jövő nemzedékek érdekeinek védelméért felelős biztoshelyettesi titkárság.
Az alábbi ábra szemlélteti a Titkárság és a Környezetvédelmi Jogi Osztály elhelyezkedését a Hivatal szerkezetében.
dr. Martinez-Zemplén Anna (titkárságvezető)
Az ELTE Állam- és Jogtudományi Karán végzett 2000-ben, ezt követően pedig szakjogászi és környezeti management MSc diplomat szerzett. Az Ormai és Társai CMS Cameron McKenna ügyvédi irodánál töltött öt év után a GE Lighting and Appliances üzletágában volt környezet, egészség- és munkavédelmi jogász. A Hivatalhoz 2015-ben csatlakozott, itt elsősorban a Jövő Nemzedékek Szószólójának nemzetközi ügyeiért felelős, többek között az ENSZ Fenntartható Fejlődési Céljaival kapcsolatos témákért. A Hivatalban Martinez-Zemplén Anna látja el a titkársági koordinálását a Network of Institutions for Future Generations (a Jövő Nemzedékek Védelméért Felelős Intézmények Hálózata, NIFG) nevet viselő nemzetközi szervezetnek, amely a jövő generációs érdekek intézményesült képviseletét ellátó 8 modell intézmény közötti együttműködését fogja össze.
dr. Agócs Ilona
A Pázmány Péter Katolikus Egyetem első évfolyamán szerezte jogi diplomáját 2000-ben, majd Dél-Kelet Ázsiában, Indonéziában folytatta tanulmányait. Az épített környezet alakítása kapcsán felmerülő környezeti konfliktusok és a kulturális örökségvédelem témáival a kezdetektől foglalkozott, eleinte az államigazgatáson belül, az uniós csatlakozás során építésügyi ágazati kodifikációs feladatokat is ellátva. 2011-ben csatlakozott az akkori jövő nemzedékek országgyűlési biztosának csapatához, ahol előbbieken túl kiemelten foglalkozott a terület- és településrendezési tevékenységek alapjogi vetületeinek vizsgálatával. Két gyermek édesanyja.
dr. Fiala-Butora Erika
2008-ben szerezte meg jogi diplomáját, amelyet 2010-ben mester fokozat követett a Közép-európai Egyetemen. Az egyetem elvégzése után egy nemzetközi ügyvédi irodában dolgozott Budapesten, ahol energiajogra specializálódott, különösen villamos energiával, gázellátással és megújuló energiával kapcsolatos ügyekben vett részt. Ezt követően öt évet élt az Amerikai Egyesült Államokban, ahol ügyvédi irodában és civil szervezetnél dolgozott. Több stratégiai peres eljárásban működött közre, véleményezte az akkori amerikai megújuló energiát előmozdítását célzó törvényjavaslatot. Szakmai érdeklődési területe a környezetjog, e területen belül pedig a klíma- és energiajog, valamint az örökségvédelem és a településrendezés.
Hargitai Katalin
Környezetvédelem, fenntartható fejlődés, körforgásos gazdaság témakörökben, közigazgatási és civil szervezeteknél szerzett tapasztalattal rendelkező jogi szakokleveles közgazdász. 1996-ban a Budapesti Közgazdaságtudományi Egyetemen szerzett diplomát, majd az ELTE Jogi Továbbképző Intézetében Jogi szakokleveles közgazdász végzettséget 1999-ben. Három éves, a Magyar Természetvédők Szövetségénél töltött kitérőt leszámítva az aktuálisan a környezetvédelemért felelős tárcánál dolgozott közgazdasági, majd környezetpolitikai, -stratégiai területeken 2019-ig. Szakterületét érintően részt vett többek között Prágában meg Bécsben a Joint Vienna Institut és a Világbank köztisztviselői képzésén, valamint a REC és a Velencei Egyetem fenntartható fejlődés képzésein. 2019-től a jövő nemzedékek érdekeit védő biztoshelyettes titkárságának munkatársa.
dr. Gubek Nóra
Környezetvédelmi szakjogász, 2000. évtől ügyvédként civil szervezetek és magánszemélyek jogi képviseletével, tanácsadással foglalkozott. Részt vett környezetvédelmi tárgyú törvénytervezetek véleményezésében, javaslatok kidolgozásában. A környezetvédelmi jog gyakorlati tapasztalatairól eseti tanulmányokat, sajtócikkeket írt, valamint a greenfo.hu internetes portál jogi rovatát vezette. A helyi környezet védelmét lakóhelye környezetvédelmi bizottságának tagjaként támogatja. 2019-től a jövő nemzedékek érdekeit védő biztoshelyettes titkárságának munkatársa.
Somlai Judit
1979-ben az ELTE BTK-n szerzett diplomát. Tizenhárom éves oktatói tevékenységét követően a Nemzetgazdasági Minisztériumban illetve a Magyar Energia Hivatalban dolgozott irodavezetőként. 2011-től az Országgyűlés tanácsadó, érdekegyeztető szerveként működő Nemzeti Fenntartható Fejlődési Tanács Titkárságának munkatársa. 2014-óta a jövő nemzedékek érdekeinek védelmét ellátó biztoshelyettes mellett dolgozik, ahol a Titkárság munkájának összehangolásával, valamint konferenciák, fórumok, műhelybeszélgetések szervezésével foglalkozik.
dr. Sulyok Katalin (tartósan távol)
Az ELTE Állam- és Jogtudományi Karán végzett jogászként 2012-ben, majd az ELTE TTK biológus BSc. szakán 2013-ban. Jogi mesterdiplomáját (LL.M.) a Harvard Law Schoolon szerezte 2016-ban, ahol Fulbright ösztöndíjjal és Sólyom László Ösztöndíjjal környezet- és energiajogot tanult. Az Oppenheim Ügyvédi Irodában töltött ügyvédjelölti évek után 2014 óta a jövő nemzedékekért felelős biztoshelyettes munkatársa. Jelenleg az ELTE Nemzetközi Jogi Tanszékének tanársegédje, PhD kutatási témája a nemzetközi és európai uniós környezetjogon belül a természettudományos érvek használata a környezeti tárgyú jogvitákban. További érdeklődési területei a környezet emberi jogi védelme, valamint a környezeti megfontolások érvényesülése más jogágakban.
dr. Szamek Gabriella
2014-ben végzett az ELTE jogi karán. Ebben az évben kezdte meg PhD tanulmányait, melyen 2017 szeptemberében abszolutóriumot szerzett. Tanulmányai során 2 félévet tanult a Heidelbergi Egyetem jogi karán, Németországban. Szakmai gyakorlatát az Országos Atomenergia Hivatalban töltötte, dolgozott az NKE Vezető- és Továbbképzési Intézetében, illetve jelenleg is az ELTE ÁJK Közigazgatási Jogi Tanszékének egyik megbízott oktatója, valamint a Budapesti Corvinus Egyetem egyik óraadó tanára a Titkárságon végzett munka mellett. Szakmai érdeklődési területe a környezetjog, e területen belül is a klíma és energiajog, továbbá a közigazgatási jog és a környezetjog kapcsolata, a környezetigazgatás.
Zentainé dr. Gáspár Vera
A Károli Gáspár Református Egyetem Állam- és Jogtudományi Karán 2004-ben szerzett jogi diplomát, ezt követően 2006-ban végzett környezetvédelmi szakjogászként. Az elmúlt 15 évben a központi közigazgatásban, a természet védelméért mindenkor felelős minisztériumban dolgozott kormánytisztviselőként. A minisztériumi munkája során elmélyedt a hazai jogalkotási tevékenységben, a közigazgatási rendszer működtetésében, és széles körű természetvédelmi jogi szakértelemre tett szert. A jövő nemzedékek érdekeit védő biztoshelyettes titkárságához 2021-ben csatlakozott, itt elsősorban a természetvédelmi, erdővédelmi, vízvédelmi, talajvédelmi ügyekkel foglalkozik.
dr. Zlatarov Eszter
2003-ban végzett jogászként a Szegedi Tudományegyetem Állam- és Jogtudományi Karán, ahol a jogi alapdiploma mellett az EU szakjogász, valamint 2012-ben a környezetvédelmi szakjogász képesítést is megszerezte. Környezetvédelmi jogi szakmai pályafutását 2009-ben kezdte a környezetvédelemért felelős minisztériumban. Először környezet- és természetvédelmi szakterületen a minisztérium Közigazgatási és Hatósági Osztályán dolgozott. Ezt követően természetvédelmi szakterületen, a minisztérium Természetmegőrzési Főosztályán tevékenykedett, ahol elsődlegesen a Natura 2000 hálózatot érintő jogi feladatok ellátásában, az Európai Unió által indított jogsértési eljárások lefolytatásában, valamint jogszabálytervezetek véleményezésében vett részt. Nemzetközi tapasztalatot az Egyesült Államokban szerzett, ahol egyetemi hallgatóként két szemeszteren át tanult. A Titkárságon elsősorban a természetvédelmi és a vízügyi szakterületet érintő munkákban vesz részt.
Környezetvédelmi Jogi Osztály munkatársai:
dr. Somosi György (osztályvezető)
Jogi diplomáját 1996-ban szerezte az Eötvös Loránd Tudományegyetem Állam- és Jogtudományi Karán. 1996 óta az Országgyűlési Biztos Hivatalának, 2012 óta az Alapvető Jogok Biztosa Hivatalának munkatársa. 2003-ban az ELTE Jogi Továbbképző Intézetében környezetvédelmi szakjogászi képzettséget igazoló oklevelet szerzett. Szakmai érdeklődési területe a polgári jog és a környezetvédelem kapcsolata, ezen belül a szomszédjog és a birtokvédelem, továbbá a zajvédelem.
dr. Friedrich Ábel
Jogi diplomáját 2010-ben szerezte a Pázmány Péter Katolikus Egyetem, Jog- és Államtudományi Karán, 2006-2007-ben az Universität Salzburgon tanult. 2010-től a Jövő Nemzedékek Országgyűlési Biztosa, 2012-től az Alapvető Jogok Biztosa Hivatalának tagja. Jogi szakvizsgát szerzett 2015-ben. A hivatalban elsősorban zajvédelmi, közlekedési és zöldfelületi ügyekben vesz részt.
dr. Garaguly István
1997-ben végzett az ELTE ÁJTK-n, majd teológusként 2006-ban diplomázott a római San Anselmo Egyetemen és a Sapientia Főiskolán. Környezetvédelmi szakjogász oklevelét 2011-ben a PPKE ÁJK-n szerezte. Az Alapvető Jogok Biztosának Hivatalában 2008-tól dolgozik, a Jövő Nemzedékek Országgyűlési Biztosa, majd jogutódai munkatársaként környezeti-fenntarthatósági, kiemelten az energetika, a levegőtisztaság-védelem, a természetvédelem, a településrendezés, a zajvédelem és hulladékgazdálkodás szakterületeihez kapcsolódó ügyekben. 2011-ben az USA Külügyminisztériumának meghívására részt vett az International Visitor Leadership Program keretében szervezett „Climate Change and Clean Energy” (Klímaváltozás és tiszta energia) című tanulmányi programon az Egyesült Államokban. A Szent István Egyetem Ökotoxiológus képzésének keretében megbízott oktatóként részt vett a környezetjog oktatásában 2015-16-ban. Tagja az EMLA (Környezeti Management és Jog) Egyesületnek.
dr. Herke Miklós
1982-ben középfokú geológusként érettségizett, majd 1986-ban az EFE FFFK-án földmérő üzemmérnökként végzett. 1993-ban az ÁF-en igazgatás-szervezői, majd 1999-ben JPTE ÁJTK-án jogi diplomát szerzett. 1986-2000 között a Somogy Megyei Földhivatalban ingatlan-nyilvántartási ügyekkel foglakozott. 2000-2010 között a Környezetvédelmi és Vízügyi Minisztériumban dolgozott jogászként, a közigazgatási és hatósági osztályt vezette, hatósági ügyekben jogtanácsosként képviselte. 2011-től dolgozik az Alapvető Jogok Biztosának Hivatalában, ahol építésügyi-éptett környezeti, földügyi (polgári jogi), hatósági, környezet- és természetvédelmi ügyekkel foglakozik.
dr. Szecskó-Tóth Zsuzsanna
Jogi diplomáját 2006-ban szerezte az ELTE ÁJK-n, 2008-tól 2011-ig a Közép-Duna-völgyi Környezetvédelmi, Természetvédelmi és Vízügyi Felügyelőségen dolgozott, 2011 és 2012 között a Jövő nemzedékek országgyűlési biztosa hivatalának, 2012-től pedig az Alapvető jogok biztosa hivatalának munkatársa. Elsősorban zajvédelemmel, birtokvédelemmel, és vízgazdálkodással kapcsolatos panaszok vizsgálatában vesz részt.
Korábban munkatársak voltak:
dr. Debisso Kinga
dr. Kéri Szilvia
dr. Krómer István
dr. Litkey Orsolya
dr. Pump Judit
Radnai Anna
dr. Vida Éva
Dr. Bándi Gyula

A JÖVŐ NEMZEDÉKEK ÉRDEKEINEK
VÉDELMÉT ELLÁTÓ BIZTOSHELYETTES
